ipad_label_print-w_bring-1

Testa Wetail Shipping riskfritt!

Modern frakttjänst. Designad för WooCommerce.

  • Ingen plattformskostnad
  • Från 67 öre/fraktsedel
  • Returportal ingår
  • Kostnadsfri plugin till WooCommerce

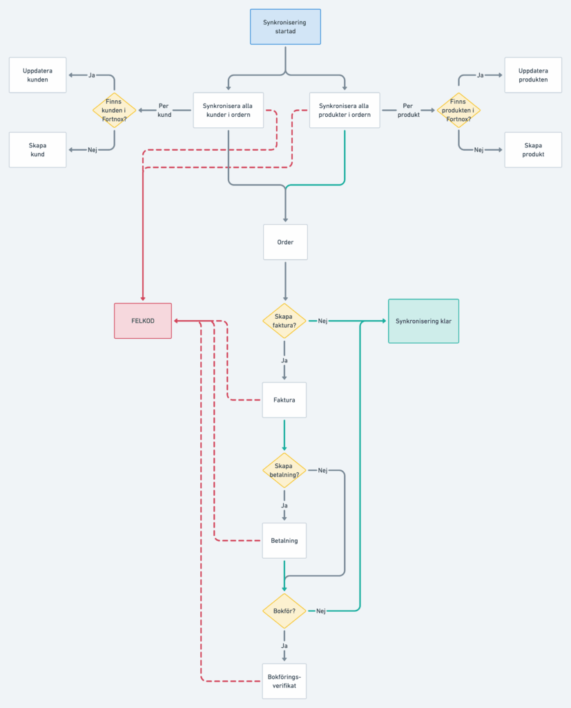
Fortnox Integration – Så fungerar flödet mellan WooCommerce och Fortnox API

Att automatisera bokföring och fakturering är avgörande för moderna e-handlare. Med en effektiv Fortnox integration kan du koppla ihop WooCommerce med Fortnox och låta hela orderflödet hanteras automatiskt via Fortnox API. Här går vi igenom hur Fortnox integrationer fungerar, steg för steg, och visar det kompletta flödet från order till bokfört verifikat.

Vad är en Fortnox integration?

En Fortnox integration innebär att du kopplar samman ditt affärssystem (t.ex. WooCommerce) med Fortnox via deras API. Detta möjliggör automatiserad överföring av order, kunder, produkter, fakturor och betalningar mellan systemen. Med rätt inställningar kan du låta integrationen hantera hela processen – från att en kund lägger en order till att allt är bokfört och klart i Fortnox.

Flödet för Fortnox integrationen

För att förstå hur en Fortnox integration fungerar är det viktigt att se hur de olika stegen hänger ihop. Nedan ser du en grafisk översikt över hela flödet, följt av en detaljerad beskrivning av varje steg.

Flöde Fortnox Integration för WooCommerce. Wetail Integrationer

Steg-för-steg: Så går Fortnox Integrationen till

  1. Synkronisering startas Integrationen startar synkroniseringen från WooCommerce till Fortnox.
  2. Kund- och produktkontroll
    • Systemet kontrollerar om kunden och produkterna i ordern redan finns i Fortnox.
    • Om de finns, uppdateras de vid behov. Om de saknas, skapas de automatiskt via Fortnox API.
    • Om något går fel, stoppas processen och en felkod visas.
  3. Order synkroniseras
    • När alla kunder och produkter är synkroniserade, skickas ordern till Fortnox.
  4. Faktura skapas
    • Systemet avgör om en faktura ska skapas för ordern.
    • Om ja, skapas fakturan automatiskt i Fortnox.
  5. Betalning registreras
    • Om inställt, skapas och registreras betalningen automatiskt på fakturan (t.ex. vid kort-, Klarna- eller Swishbetalning).
  6. Bokföring
    • Slutligen avgörs om fakturan och betalningen ska bokföras direkt.
    • Om ja, skapas ett bokföringsverifikat i Fortnox.
  7. Klar eller fel
    • Om alla steg lyckas är synkroniseringen klar.
    • Om något steg misslyckas, visas en felkod och processen stoppas.

Automatisering och flexibilitet med Fortnox API

Med Fortnox integrationer kan du själv styra vilka steg som ska ske automatiskt. Du kan till exempel välja att:

  • Skapa order automatiskt i Fortnox på valfri orderstatus i WooCommerce
  • Skapa faktura i Fortnox på valfri orderstatus i WooCommerce
  • Bokföra fakturan direkt efter skapande.
  • Skicka fakturan till kund automatiskt som val.
  • Registrera betalning automatiskt för varje faktura.
  • Bokför returer och kreditfakturor helt automatiskt i Fortnox.

Allt detta styrs via inställningar i integrationen och möjliggörs tack vare Fortnox API:s flexibilitet.

Fördelar med Fortnox integrationer

  • Tidsbesparing: Slipp manuell bokföring av order och fakturor i Fortnox.
  • Minskad risk för fel: Automatiserade flöden minimerar risken för manuella misstag.
  • Full kontroll: Anpassa integrationen efter dina behov och processer.
  • Skalbarhet: Hantera stora volymer utan att öka administrationen.

Sammanfattning: En Fortnox integration via API ger dig ett automatiserat, säkert och flexibelt flöde mellan WooCommerce och Fortnox. Med rätt inställningar kan du låta integrationen sköta hela processen – från order till bokfört verifikat – och spara både tid och pengar.

Vill du veta mer om hur du installerar och konfigurerar Fortnox integrationen? Läs hela guiden på Så installerar du Fortnox Integration för WooCommerce.

Beställ Licens

Beställ din licens till Fortnox här


Support • Uppdateringar • Ingen bindningstid

Övriga tjänster

  • Utveckla er e-handel

    Vi bygger allt från specialplugins till premium e-handelsplatser

  • Premium hosting

    Med modern serverstruktur maxar du din e-handels hastighet

  • Komplexa integrationsflöden

    Wetail iPaas aggregerar data och hanterar komplexa integrationer mellan flera olika system